Product Summary
The s-8261aagmd-g2gt2g is a lithium-ion/lithium polymer rechargeable battery protection IC incorporating highaccuracy voltage detection circuit and delay circuit. The s-8261aagmd-g2gt2g is suitable for protection of single-cell lithium ion/lithium polymer battery packs from overcharge, overdischarge and overcurrent. The applications of the s-8261aagmd-g2gt2g include Lithium-ion rechargeable battery packs, Lithium polymer rechargeable battery packs.
Parametrics
s-8261aagmd-g2gt2g absolute maximum ratings: (1)Input voltage between VDD and VSS, VDS, VDD: VSS -0.3 to VSS +12 V; (2)Input pin voltage for VM, VVM, VM: VDD -28 to VDD +0.3 V; (3)Output pin voltage for CO, VCO, CO: VVM -0.3 to VDD +0.3 V; (4)Output pin voltage for DO, VDO, DO: VSS -0.3 to VDD +0.3 V; (5)Power dissipation SOT-23-6, PD: 250 mW; (6)6-pin SNB(B), PD: 90 mW; (7)Operating temperature range, Topr: -40 to +85℃; (8)Storage temperature range, Tstg: -55 to +125℃.
Features
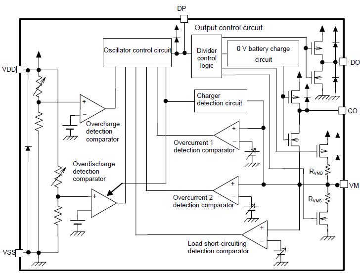
s-8261aagmd-g2gt2g features: (1)Internal high accuracy voltage detection circui; (2)High voltage device is used for charger connection pins; (3)Delay times (overcharge: tCU, overdischarge: tDL, overcurrent 1: tlOV1, overcurrent 2: tlOV2) are generated by an internal circuit. No external capacitor is necessary. Accuracy: ±20%; (4)Three-step overcurrent detection circuit is included.; (5)0 V battery charge function “available” / “unavailable” are selectable.; (6)Charger detection function and abnormal charge current detection function; (7)Low current consumption, Operation mode 3.5μA typ., 7.0μA max; Power-down mode 0.1μA max; (8)Wide operating temperature range: -40℃ to +85℃; (9)Small package SOT-23-6, 6-Pin SNB(B).
Diagrams

| Image | Part No | Mfg | Description | ![]() |
Pricing (USD) |
Quantity | ||||||||||||
|---|---|---|---|---|---|---|---|---|---|---|---|---|---|---|---|---|---|---|
![]() |
![]() S-8261AAGMD-G2GT2G |
![]() Seiko Instruments |
![]() Battery Management 4.28V Single Cell |
![]() Data Sheet |
![]() Negotiable |
|
||||||||||||
| Image | Part No | Mfg | Description | ![]() |
Pricing (USD) |
Quantity | ||||||||||||
![]() |
![]() S-82 |
![]() CCS |
![]() Development Software ACE KIT W/MACHX PCWH |
![]() Data Sheet |
![]() Negotiable |
|
||||||||||||
![]() |
![]() S-8201-1-R |
![]() Cooper Bussmann |
![]() Fuseholders, Clips, & Hardware FUSEBLOCK |
![]() Data Sheet |
![]()
|
|
||||||||||||
![]() |
![]() S-8201-2-R |
![]() Cooper Bussmann |
![]() Fuseholders, Clips, & Hardware BUSS FUSEBLOCK |
![]() Data Sheet |
![]()
|
|
||||||||||||
![]() |
![]() S-8202-12-R |
![]() Cooper Bussmann |
![]() Fuseholders, Clips, & Hardware BUSS FUSEBLOCK |
![]() Data Sheet |
![]()
|
|
||||||||||||
![]() |
![]() S-8202-1-R |
![]() Cooper Bussmann |
![]() Fuseholders, Clips, & Hardware BUSS FUSEBLOCK |
![]() Data Sheet |
![]()
|
|
||||||||||||
![]() |
![]() S-8202-1X |
![]() Cooper Bussmann |
![]() Fuseholders, Clips, & Hardware BREAKAWAY FUSE BLOCK |
![]() Data Sheet |
![]()
|
|
||||||||||||
(China (Mainland))









