Product Summary
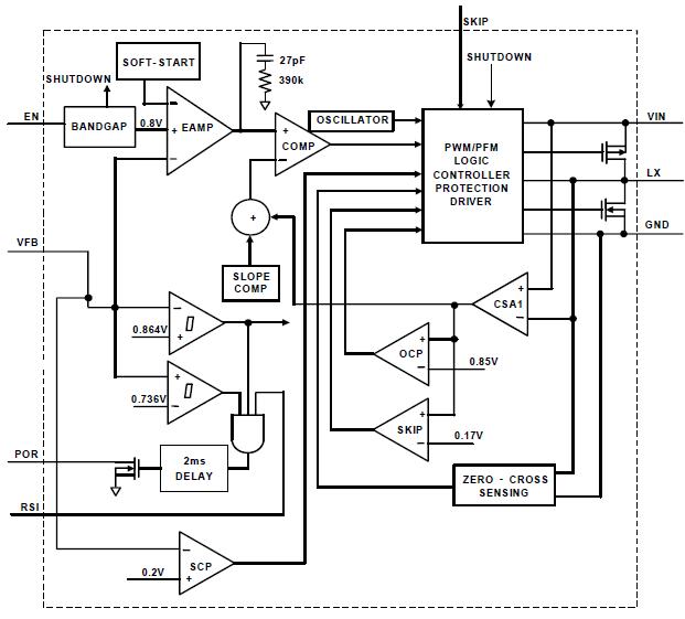
The isl8009airz-t is a high efficiency, monolithic, synchronous step-down DC/DC regulator that can deliver up to 1.5A continuous output current. It is optimized for generating low output voltages down to 0.8V. The supply voltage range of 2.7V to 5.5V, allows the use of single Li+cell, three NiMH cells or a regulated 5V input. The isl8009airz-t uses current mode control architecture to deliver very low duty cycle operation at high frequency with fast transient response and excellent loop stability. The applications of the isl8009airz-t include DC/DC POL Modules, μC/μP, FPGA and DSP Power, Plug-in DC/DC Modules for Routers and Switchers, Portable Instruments, Test and Measurement Systems.
Parametrics
isl8009airz-t absolute maximum ratings: (1)Supply Voltage (VIN): -0.3V to 6.5V; (2)EN, RSI, SKIP, VFB, POR: -0.3V to VIN + 0.3V; (3)LX: -1.5V to 6.5V; (4)VFB: -0.3V to 2.7V.
Features
isl8009airz-t features: (1)High Efficiency Synchronous Buck Regulator with up to 95% Efficiency; (2)2ms Reset Timer; (3)2.7V to 5.5V Supply Voltage; (4)3% Output Accuracy Over-Temperature/Load/Line; (5)1.5A Guaranteed Output Current; (6)17μA Quiescent Supply Current in PFM Mode; (7)Selectable Forced PWM Mode and PFM Mode; (8)Less Than 1μA Logic Controlled Shutdown Current; (9)90% Maximum Duty Cycle for Lowest Dropout at 1.5A; (10)Internal Current Mode Compensation; (11)Internal Digital Soft-Start; (12)Peak Current Limiting, Short Circuit Protection; (13)Over-Temperature Protection; (14)Enable; (15)Soft Discharge Disable; (16)Small 8 Ld 2mmx3mm DFN; (17)Pb-Free (RoHS Compliant).
Diagrams

| Image | Part No | Mfg | Description | ![]() |
Pricing (USD) |
Quantity | ||||||||||
|---|---|---|---|---|---|---|---|---|---|---|---|---|---|---|---|---|
![]() |
![]() ISL8009AIRZ-T |
![]() |
![]() IC REG BUCK SYNC ADJ 1.5A 8DFN |
![]() Data Sheet |
![]()
|
|
||||||||||
![]() |
![]() ISL8009AIRZ-T7A |
![]() |
![]() IC REG BUCK SYNC ADJ 1.5A 8DFN |
![]() Data Sheet |
![]()
|
|
||||||||||
![]() |
![]() ISL8009AIRZ-TK |
![]() |
![]() IC REG BUCK SYNC ADJ 1.5A 8DFN |
![]() Data Sheet |
![]()
|
|
||||||||||
(China (Mainland))









