Product Summary
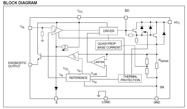
The VB325SP is a high voltage power integrated circuit made using the STMicroelectronics VIPower M1-3 technology, with vertical current flow power darlington and logic level compatible driving circuit. The enable pin of VB325SP allows to externally block the switch when the input is on. Built-in protection circuit for coil current limiting and collector voltage clamping allows the VB325SP to be used as smart, high voltage, high current interface in advanced electronic ignition system.
Parametrics
VB325SP absolute maximum ratings: (1)Collector voltage (Internally limited), HVc: -0.3 to Vclamp V; (2)Collector current (Internally limited), IC: 10A; (3)DC current on Emitter Power, IC(gnd): ±10.5A; (4)Driving stage supply voltage, VCC: -0.3 to 7V; (5)Driving circuitry supply current, Is: ±200mA; (6)DC current on Ground pin, Is(gnd): ±1A; (7)Input voltage, VIN: -0.3 to VCC+0.3V; (8)Maximum Input Current, IIN: 100mA; (9)Logic Input Frequency in Operative Mode, fIN: DC to 150 Hz; (10)Output Voltage Primary Threshold Current Level, VOUT(flag): -0.3 to VCC+0.3V; (11)Flag Output Current, IOUT(flag): 100mA; (12)Power Dissipation (Tc=25℃), Pmax: 125W.
Features
VB325SP features: (1)primary coil voltage internally set; (2)coil current limit internally set; (3)logic level compatible input; (4)driving current quasi proportional to collector current; (5)single flag-on coil current; (6)low voltage clamp thermal shutdown.
Diagrams

| Image | Part No | Mfg | Description | ![]() |
Pricing (USD) |
Quantity | ||||||||||||
|---|---|---|---|---|---|---|---|---|---|---|---|---|---|---|---|---|---|---|
![]() |
![]() VB325SP |
![]() STMicroelectronics |
![]() Motor / Motion / Ignition Controllers & Drivers High Volt Ignition |
![]() Data Sheet |
![]()
|
|
||||||||||||
![]() |
![]() VB325SP13TR |
![]() STMicroelectronics |
![]() Motor / Motion / Ignition Controllers & Drivers High Volt Ignition |
![]() Data Sheet |
![]()
|
|
||||||||||||
![]() |
![]() VB325SP-E |
![]() STMicroelectronics |
![]() Motor / Motion / Ignition Controllers & Drivers Coil Driver Power IC 380V, 10A, 150mA |
![]() Data Sheet |
![]()
|
|
||||||||||||
![]() |
![]() VB325SPTR-E |
![]() STMicroelectronics |
![]() Motor / Motion / Ignition Controllers & Drivers Hi-Volt Int Circuit VIPower M1-3 Tech |
![]() Data Sheet |
![]()
|
|
||||||||||||
(China (Mainland))









