Product Summary
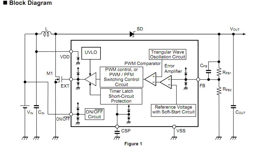
The S-8365AABBA-M6T1S2 is a CMOS step-up switching regulator which mainly consists of a reference voltage source, an oscillation circuit, an error amplifier, a phase compensation circuit, a timer latch short-circuit protection circuit, a PWM control circuit. The applicaitons of the S-8365AABBA-M6T1S2 include MP3 players, digital audio players, Digital cameras, GPS, wireless transceiver and Portable devices.
Parametrics
S-8365AABBA-M6T1S2 absolute maximum ratings: (1)VDD pin voltage, VDD: VSS -0.3 to VSS+6.0 V; (2)FB pin voltage, VFB: VSS -0.3 to VDD+0.3 V; (3)EXT pin voltage, VEXT: VSS -0.3 to VDD+0.3 V; (4)OFF ON/ pin voltage, VOFF /ON: VSS-0.3 to VDD+0.3 V; (5)CSP pin voltage, VCSP: VSS-0.3 to VDD+0.3 V; (6)Operating ambient temperature, Topr: -40 to +85℃; (7)Storage temperature, Tstg: -40 to +125℃.
Features
S-8365AABBA-M6T1S2 features: (1)Low operation voltage : Start at 1.1 V (1 mA) guaranteed (in the product without UVLO function); (2)Input voltage range: 1.8 V to 5.5 V; (3)Oscillation frequency: 1.2 MHz, 600 kHz; (4)Reference voltage: 0.6 V±2.0%; (5)Soft start function : 7 ms typ; (6)Low current consumption: 70 μA typ. at switching off; (7)Duty ratio : Built-in PWM / PFM switching control circuit (S-8366 Series); (8)Shutdown function : Current consumption 1.0 μA max. at shutdown; (9)External parts : Inductor, diode, capacitor, transistor; (10)Timer latch short-circuit protection circuit: Selectable with / without short-circuit protection circuit for each product Settable delay time by external capacitor (in the product with short-circuit protection); (11)UVLO (under-voltage lockout) function: Selectable with / without UVLO for each product; (12)Small packages : SNT-6A, SOT-23-5, SOT-23-6; (13)Lead-free product.
Diagrams

![]() |
![]() S-8301-11 |
![]() Cooper Bussmann |
![]() Fuseholders, Clips, & Hardware BREAKAWAY FUSEBLOCK |
![]() Data Sheet |
![]()
|
|
||||||||||||
![]() |
![]() S-8301-12-R |
![]() Cooper Bussmann |
![]() Fuseholders, Clips, & Hardware BUSS FUSEBLOCK |
![]() Data Sheet |
![]()
|
|
||||||||||||
![]() |
![]() S-8301-1-R |
![]() Cooper Bussmann |
![]() Fuseholders, Clips, & Hardware BUSS FUSEBLOCK |
![]() Data Sheet |
![]()
|
|
||||||||||||
![]() |
![]() S-8301-2-R |
![]() Cooper Bussmann |
![]() Fuseholders, Clips, & Hardware 300V Screw 2 Pos Straight |
![]() Data Sheet |
![]()
|
|
||||||||||||
![]() |
![]() S-8301-4-R |
![]() Cooper Bussmann |
![]() Fuseholders, Clips, & Hardware BUSS FUSEBLOCK |
![]() Data Sheet |
![]()
|
|
||||||||||||
![]() |
![]() S-8301-6-R |
![]() Cooper Bussmann |
![]() Fuseholders, Clips, & Hardware 300V Screw 6 Pos Straight |
![]() Data Sheet |
![]()
|
|
||||||||||||
(China (Mainland))









